喜报丨我院在第七届中国国际“互联网+”大学生创新创业大赛中喜获佳绩!

来源:综合办 责编: 吴慧霞 作者: 陈力行 发布时间:2021-08-25 浏览量:2410

 

中国“互联网+”大学生创新创业大赛属于中国高等教育学会认定的全国普通高校学科竞赛A类竞赛项目。第六届中国“互联网+”大学生创新创业大赛以“我敢闯、我会创”为大赛主题;以以赛促学、以赛促教、以赛促创为大赛目的;举办了高教主赛道、“青年红色筑梦之旅”赛道、职教赛道、萌芽赛道等四个赛道;积极推进学生创新创业训练和实践,不断提高创新创业人才培养水平,为建设创新型国家提供源源不断的人才智力支撑。

2021年721日,第七届中国国际“互联网+”大学生创新创业大赛广西区选拔赛圆满落幕。

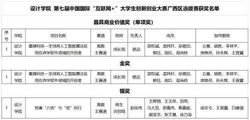
经过两天的激烈角逐,我院共摘得省级金奖1项、省级单项奖1项、省级银奖1项、省级铜奖10项,刷新了我院参赛的历史好成绩!其中重锤科技—全球将人工智能算法应用在声学软件领域的开创者获得省级金奖,惊喜“八桂”与“坭”同行》获得省级其它晋级区赛的10个项目获得省级同时重锤科技—全球将人工智能算法应用在声学软件领域的开创者项目在高教主赛道—成长组排名第一并荣获“最具商业价值奖”

我院区赛获奖名单如下:

1.jpg

2.jpg