手机版
English
学校主站
网站首页
学院概况
学院简介
现任领导
组织机构
学院部门
教师队伍
联系我们
监督举报
党团建设
党支部
分团委学生会
通知公告
资料下载
新闻资讯
学院新闻
学院公告
行业资讯
资料下载
专业设置
环境设计
建筑学
教学研究
教研活动
教务信息
科研信息
学生工作
学工动态
通知公告
资料下载
实践专栏
实践平台
创新创业
在线展厅
艺术创作
建筑设计
室内设计
景观设计
规划设计
新闻资讯
学院新闻
学院公告
行业资讯
资料下载
首页
新闻资讯
学院公告
【喜报】我院在第九届全国高校数字艺术设计大赛全国总决赛中斩获佳绩
来源:建环学院综合办
责编: 王照伟
作者: 雷勇
发布时间:2021-10-05
浏览量:
2522
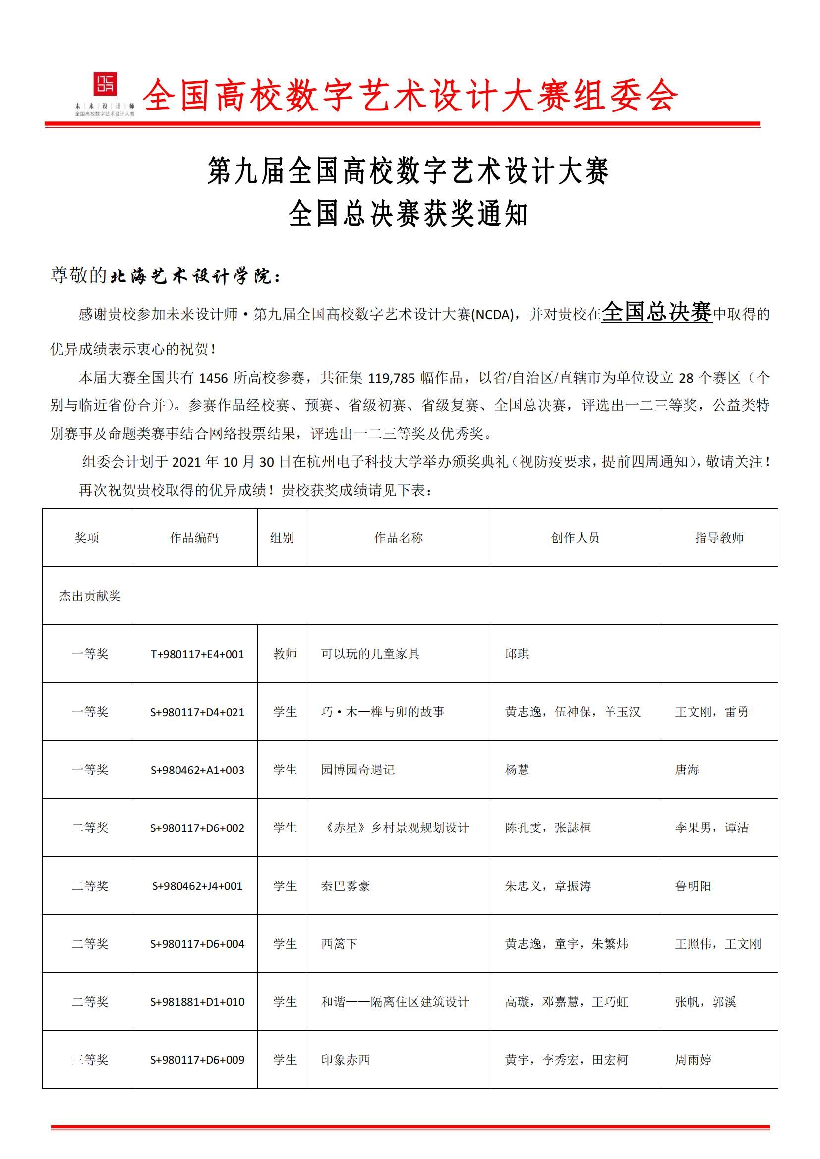
我院在第九届全国高校数字艺术设计大赛全国总决赛中斩获佳绩。
在此次比赛中,我院教师及学生斩获一等奖2项,二等奖2项,三等奖3项。此次取得的成绩离不开学院领导的重视,创作团队的不懈努力,更离不开指导教师的悉心指导,让我们再次祝贺获奖的师生们!
上一篇:
【喜报】环境艺术学院在第九届全国高校数字艺术设计大赛广西赛区中斩获佳绩
下一篇:
【喜报】建筑与环境艺术学院学子在第九届全国高校数字艺术设计大赛(NCDA)人居环境规划与设计学生组中荣获佳绩