2024年"美丽书签品味阅读"创意书签设计大赛活动方案

来源:图书馆综合办公室 责编: 陈智滨 作者: 张新玲 发布时间:2024-03-18 浏览量:2421
为激发我校师生的创作潜能,不断提升学生的专业技术创新能力,图书馆举办“美丽书签品味阅读” —— “翼狐杯”创意书签设计大赛,希望同学们带着独特的创意与品味,用书签打开一扇思绪的之门,让文字的世界自由地飞翔,开启你与书的奇妙之旅。大赛向全校师生征集创意书签作品,活动方案如下:
一、活动主题
美丽书签品味阅读
二、组织单位
主办方:图书馆
承办方:广州冠岳网络科技有限公司翼狐设计学习库
三、参赛对象
全体在校师生
四 、活动时间
2024年3月15日-2024年4月30日
五、参赛要求
1.作品应围绕大赛为主题进行原创书签设计,可从校园阅读文化、读书生活乐趣、书籍品读感受等多方面立意。
2. 手绘、数字绘画、平面设计等形式均可,不接受Al生成作品。如为软件设计图:尺寸不超过22*14cm,分辨率不低于300dpi, 颜色模式为CMYK(为防止上传后颜色改变,作品可转换为与原作接近的RGB颜色模式后上传,并自行保留CMYK版本),成套设计限4张以内。如为手绘作品,可将图稿清晰 拍照后上传。提交的作品展示图片须为JPEG/JPG/PNG格式且保证高清质量提交,图片大小在10M以下。作品须填写名称、200字以内的作品介绍或设计理念。
3. 不限投稿次数,单图或组图作品皆可,每次最多可上传不超过5张作品。组图作品需为具有统一风格的系列作品。请勿重复提交同一作品。
4.作品上传截止时间为11月30日,请在活动截止前上传作品。
5.参赛者需遵守学校及大赛相关规定,必须为原创作品不得涉及抄袭、盗用他人作品等违反道德和法律的行为。如在作品中采用其他人创意须在作品中注明。如有违反著作权及版权法的情形而引起不良后果将由参赛者承担。
6.作品版权归属作品作者。所有提交的作品一经参赛,大赛相关组织单位将视为获得了该作品的使用权,拥有包括但不限于发表、展览、出版、媒体报道、网络推广、文创产品开发、信息网络传播投稿作品的等非盈利性用途的权利,保留作者署名权,不另付酬。
7.凡投送参赛作品者,均视为认同且接受本次比赛之规则,若发现参赛者有违规行为,主办方有权取消其参赛资格和获奖资格。
六 、参赛方式
1. 电脑端参赛:
1)通过图书馆官网-试用数据库一翼狐设计学习库一比赛活动,找到本次活动入口,报名参赛并上传作品。
2)浏览器输入网址lib.yiihuu.com,点击“比赛活动”找到本次活动入口,进入大赛页面后,报名参赛并上传作品即可。
3)通过本次活动链接直接进入大赛官网,报名参赛并上传作品。
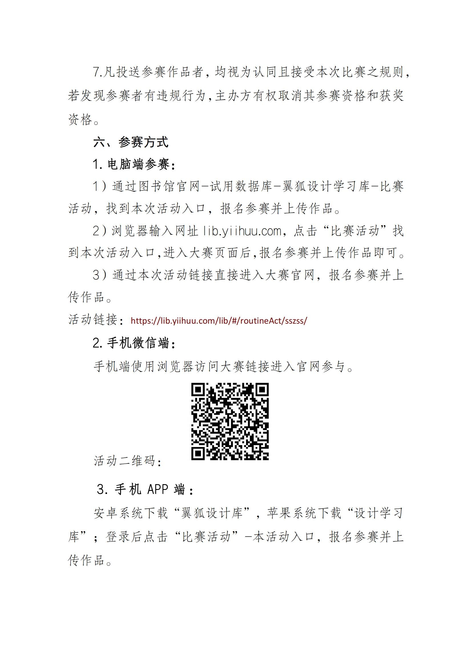
2.手机微信端:
手机端使用浏览器访问大赛链接进入官网参与。
活动二维码
3.手机APP端 :
安卓系统下载“翼狐设计库”,苹果系统下载“设计学习库”;登录后点击“比赛活动”-本活动入口,报名参赛并上传作品。
注:报名参赛需登录账号。未注册账号的参赛者,按照提示进行注册并登录账号后报名参赛。报名成功后即可上传作品。
七、奖励及展示
一 等奖1名:小米蓝牙音箱+荣誉证书 
二等奖5名:80色马克笔+荣誉证书
三等奖15名:大鼠标垫或手机支架+荣誉证书
提示:活动结束后,图书馆将组织获奖作品展览活动,并挑选若干优质作品印制成实体书签,放置于图书馆供师生使用。
注:主办方对本活动保留最终解释权。  
八、联系方式
张老师:18507798599
陈老师:15224522580